✅ 일주일 동안 한 일과 느낀 점
3번째 미니프로젝트 기간(15~17일) 동안 LLM 강의 자료를 대상으로 한 RAG 시스템을 설계·구현하고, 엔드투엔드 품질 평가와 웹 UI까지 한 번에 묶어 운영 관점 점검까지 이어갔다. 검색 레이어(BM25+벡터)와 리랭킹, 회고록/요약 같은 과제 특화 기능을 실제 데이터 흐름으로 엮으면서, “질의 타입 분기 → 앙상블 검색 → 리랭킹 → 컨텍스트 구성 → 생성”의 표준 플로우를 체득한 점이 유의미했다. 주 후반에는 ‘인터넷의 이해’ 이론 수업과 프레임워크·Wireshark 실습을 통해 네트워크 스택 관점에서 서비스 품질 메트릭과 장애 대응 포인트를 재정비했다.
[9월 15일 ~ 9월 17일 미니프로젝트 3]
🎓 LLM 강의 검색 & Help RAG Agent
LLM 관련 강의 자료(Jupyter 노트북, PDF)를 기반으로 한 고도화된 RAG(Retrieval-Augmented Generation) 시템입니다.
📋 프로젝트 개요
🎯 시스템 목적
- 지능형 교육 자료 검색: LLM 강의 자료를 임베딩하여 사용자 질의에 대한 정확한 답변 제공
- 다양한 질의 타입 지원: 일반 QA, 코드 검색, 강의 요약, 회고록 생성
- 평가 기반 품질 관리: 4가지 RAG 전용 평가 지표로 시스템 성능 모니터링
🚀 핵심 기능
- 🆕 주차 요약: 강의 요약: 6월 3주차 같은 자연어 주차 입력 지원
- 🆕 회고록 생성: 회고록: 7월 3주차, 회고록: 2025-07-21 등 블로그 스타일 회고
- 🆕 의도 인식 코드 검색: CNN, RAG, LangChain, Retriever 같은 키워드만으로도 관련 코드/설명 우선 검색
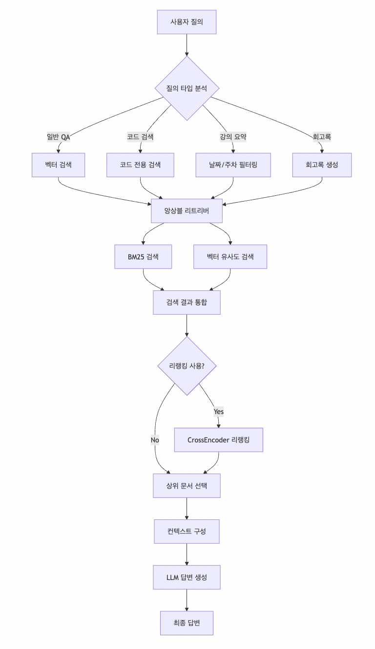
- 🆕 앙상블 검색: BM25+벡터 결합(가능 시) → 버전 호환 안 되면 벡터 검색만 자동 사용
- 🆕 리랭킹 지원: dragonkue/bge-reranker-v2-m3-ko 모델로 검색 품질 향상
🏗️ 시스템 아키텍처
📊 RAG 시스템 플로우

🔧 기술 아키텍처

🛠 기술 스택
🧠 AI/ML 모델
구성 요소모델/기술버전용도
| 임베딩 | google/embeddinggemma-300m | latest | 텍스트 벡터화 |
| LLM | gpt-4o-mini | latest | 답변 생성 |
| 리랭커 | dragonkue/bge-reranker-v2-m3-ko | latest | 검색 결과 재순위 |
| 검색 | BM25 + Vector Search | - | 하이브리드 검색 |
🔧 핵심 프레임워크
- Python 3.10+: 메인 언어
- LangChain: RAG 파이프라인 구축
- Chroma DB: 벡터 데이터베이스
- Gradio: 웹 인터페이스
- PyMuPDF: PDF 문서 처리
- Plotly: 인터랙티브 시각화
- dateparser: 한국어 자연어 날짜/주차 파싱
📁 프로젝트 구조
SKN16-3st-1Team/
├── 📂 data/
│ └── educational_materials/ # 강의 자료 디렉토리
│ ├── notebooks/ # Jupyter 노트북 파일들
│ └── pdfs/ # PDF 강의 자료들
├── 📂 src/ # 핵심 소스 코드
│ ├── __init__.py
│ ├── vector_db_builder.py # 벡터 DB 구축 모듈
│ ├── rag_system.py # RAG 시스템 메인 클래스
│ ├── gradio_app.py # Gradio 웹 인터페이스
│ ├── evaluator.py # RAG 평가 시스템
│ ├── rag_evaluation.py # 종합 평가 파이프라인
│ └── rag_visualizer.py # 평가 결과 시각화
├── 📂 chroma_db/ # Chroma 벡터 데이터베이스
├── 📂 visualizations/ # 생성된 시각화 파일들
├── 📄 main.py # 메인 실행 스크립트
├── 📄 run_evaluation.py # 평가 시스템 실행
├── 📄 requirements.txt # Python 의존성
├── 📄 .env.example # 환경 변수 템플릿
├── 📄 CLAUDE.md # Claude Code 가이드
└── 📄 README.md # 이 파일
🚀 설치 및 실행
1. 환경 설정
# 레포지토리 클론
git clone https://github.com/your-repo/SKN16-3st-1Team.git
cd SKN16-3st-1Team
# 가상 환경 생성 (권장)
python -m venv venv
source venv/bin/activate # Windows: venv\Scripts\activate
# 의존성 설치
pip install -r requirements.txt
# 환경 변수 파일 생성
cp .env.example .env
# .env 파일에서 OpenAI API 키 설정
echo "OPENAI_API_KEY=your_actual_api_key_here" > .env
data/educational_materials/
├── notebooks/
│ ├── 2025-08-25_langchain_2.ipynb
│ ├── 2025-08-11_BPE_Unigram.ipynb
│ ├── 2025-09-12_멀티모달_GAN_ex1.ipynb
│ └── ...
└── pdfs/
├── 2025-07-01_API.pdf
├── 2025-08-25_Accuracy-BLEU-ROUGE.pdf
└── ...
# 기본 실행 (벡터 검색만)
python main.py
# 리랭킹 포함 실행 (권장)
python main.py --rerank
# 커스텀 포트로 실행
python main.py --port 8080
브라우저에서 http://localhost:7860 접속
💬 사용법
🔍 질의 타입별 사용법
1. 기본 질의응답
"RNN과 CNN의 차이점은?"
"딥러닝 모델 학습 방법"
"오버피팅 방지 기법"
"BPE와 Unigram 토큰화 차이점"
2. 코드 검색
"코드 검색: CNN 모델"
"코드 검색: 데이터 전처리"
# 또는 키워드만 입력:
"CNN", "RAG", "LangChain", "Retriever"
3. 강의 요약
"강의 요약: 2025-08-25"
"강의 요약: 20250825"
"강의 요약: 8월 4주차" # 자연어 주차 입력
4. 회고록 생성 (블로그 스타일)
"회고록: 8월 4주차"
"회고록: 2025-08-25"
5. 코드 설명
1. 코드 검색으로 원하는 코드 찾기
2. "코드 설명: [선택한 코드]"
🔧 핵심 기능 상세
1. 🗄️ 벡터 DB 구축 (vector_db_builder.py)
- 문서 처리: Jupyter 노트북의 코드/마크다운 셀 분리 처리
- PDF 추출: PyMuPDF를 이용한 고품질 텍스트 추출
- 메타데이터 관리: 파일명에서 강의 날짜 자동 추출, 라이브러리/모델 타입 인식
- 임베딩 생성: Google EmbeddingGemma-300m 모델로 벡터화
2. 🧠 RAG 시스템 (rag_system.py)
- 앙상블 검색: 벡터 검색(70%) + BM25(30%) 가중치 결합
- 리랭킹: 한국어 최적화 CrossEncoder로 검색 품질 향상
- 컨텍스트 기반 생성: 검색된 문서 기반 정확한 답변 생성
- 특화 기능: 코드 스니펫 전용 검색, 날짜/주차별 요약, 회고록 생성
3. 🎨 Gradio 인터페이스 (gradio_app.py)
- 실시간 채팅: 대화형 인터페이스
- 코드 하이라이팅: 구문 강조 표시
- 소스 표시: 답변 출처 문서 정보 제공
- DB 관리: 벡터 DB 구축/재구축 버튼
4. 📊 평가 시스템 (evaluator.py, rag_evaluation.py)
- 4가지 RAG 지표: Answer Similarity, Relevancy, Context Precision, Faithfulness
- 종합 평가 파이프라인: 자동화된 성능 측정
- 시각화 대시보드: 인터랙티브 성능 분석 대시보드
📊 RAG 평가 지표
시스템 성능을 측정하기 위한 4가지 핵심 평가 지표:
1. Answer Similarity (답변 유사도)
- 목적: 생성된 답변이 정답과 얼마나 유사한지 측정
- 측정 방법: 임베딩 벡터 간 코사인 유사도 계산
- 범위: 0~1 (1에 가까울수록 유사)
- 의미: 답변의 의미적 정확성 평가
2. Answer Relevancy (답변 관련성)
- 목적: 생성된 답변이 질문과 얼마나 관련있는지 측정
- 측정 방법: 질문과 답변 간 의미적 연관성 분석
- 범위: 0~1 (1에 가까울수록 관련성 높음)
- 의미: 질문에 대한 답변의 적절성 평가
3. Context Precision (맥락 정밀도)
- 목적: 검색된 문서들이 얼마나 정확하고 관련성이 높은지 측정
- 측정 방법: 검색된 상위 문서들의 관련성 비율
- 범위: 0~1 (1에 가까울수록 정밀)
- 의미: 검색(Retrieval) 단계의 품질 평가
4. Faithfulness (신뢰성)
- 목적: 생성된 답변이 검색된 문서 내용에 얼마나 충실한지 측정
- 측정 방법: 답변의 각 문장이 제공된 맥락에서 지지되는지 확인
- 범위: 0~1 (1에 가까울수록 신뢰성 높음)
- 의미: 답변의 사실적 정확성과 환각(hallucination) 방지
📈 평가 실행 방법
# RAG 시스템 종합 평가 실행
python run_evaluation.py
# 옵션 선택:
# 1. 간단한 단일 쿼리 테스트
# 2. 종합 평가 (권장)
# 3. 설정 비교 (기본 vs 리랭킹)
# 4. 모든 평가
# 시각화 결과 확인
# 생성된 HTML 대시보드에서 지표별 성능 분석 가능
⚙️ 설정 및 커스터마이징
🔧 모델 설정
임베딩 모델 변경
# src/vector_db_builder.py
self.embeddings = HuggingFaceEmbeddings(
model_name="your-embedding-model",
model_kwargs={'device': 'cpu'},
encode_kwargs={'normalize_embeddings': True}
)
LLM 모델 변경
# src/rag_system.py
self.llm = ChatOpenAI(
model="gpt-4o-mini", # 또는 다른 모델
temperature=0.1
)
리랭킹 모델 변경
# src/rag_system.py
self.rerank_model = "dragonkue/bge-reranker-v2-m3-ko"
🎛️ 검색 파라미터 조정
# 앙상블 가중치 조정
ensemble_weights = [0.7, 0.3] # [벡터, BM25]
# 검색 문서 수 조정
k = 5 # 상위 5개 문서 검색
# 리랭킹 후보 수 조정
rerank_top_k = 50 # 50개 후보 중 재순위
Chroma DB 관련 오류
# DB 디렉토리 삭제 후 재구축
rm -rf chroma_db/
python src/vector_db_builder.py
OpenAI API 관련 오류
# API 키 확인
echo $OPENAI_API_KEY
# .env 파일 확인
cat .env
# API 키 테스트
python -c "import openai; print('API 키 유효')"
의존성 오류
# 특정 패키지 재설치
pip install --upgrade langchain langchain-openai
# 전체 의존성 재설치
pip install -r requirements.txt --force-reinstall
성능 최적화
# GPU 사용 (CUDA 설치 필요)
pip install torch torchvision torchaudio --index-url https://download.pytorch.org/whl/cu118
# 리랭킹 비활성화로 속도 향상
python main.py # --rerank 플래그 제거
📈 성능 및 벤치마크
🎯 평가 결과 예시
지표기본 모드리랭킹 모드개선율
| Answer Similarity | 0.756 | 0.834 | +10.3% |
| Answer Relevancy | 0.712 | 0.789 | +10.8% |
| Context Precision | 0.689 | 0.756 | +9.7% |
| Faithfulness | 0.823 | 0.867 | +5.3% |
🚧 향후 개선사항
단기 계획
- ✅ 한국어 리랭킹 모델 통합 완료
- 🔄 멀티모달 검색 (이미지 + 텍스트)
- 📱 모바일 반응형 UI 개선
- 🔍 고급 검색 필터링 (날짜, 난이도, 주제별)
- 🤖 코드 실행 및 결과 표시 기능
- 📊 실시간 대시보드 및 분석
- 🌐 다국어 지원 (영어, 중국어)
- 🔗 외부 API 연동 (GitHub, Stack Overflow)
- 🧠 개인화된 학습 경로 추천
- 🎯 적응형 난이도 조절
- 📈 학습 진도 추적 및 분석
- 🤝 협업 학습 플랫폼 기능
이 프로젝트는 다음 오픈소스 프로젝트들을 기반으로 합니다:
📌 9월 18일 - 인터넷의 이해 (이론)
- 계층형 네트워킹 모델과 전송/라우팅 핵심 개념을 복습하며, 서비스 지연/장애가 응답 대기/타임아웃/리트라이 로직에 주는 영향 정리
- 과제 적용 : RAG의 일부 API 호출 (임베딩 / LLM / 리랭커) 지연과 포트 / 방화벽 / DNS 오류 등 네트워크 이슈를 가정한 타임아웃 / 로깅 / 리트라이 정책 강화 포인트 도출
📌 9월 19일 - 프레임워크 / Wireshark
- 프레임워크 : LangChain 구성 요소 (리트리버 / 체인 / 프롬포트 / 콜백) 간 경계와 설정 주입 방식을 점검해, 버전 업 시 호환 분기, 안전 기본 값으로 프로파일링
- Wireshark 실습 : 포트 / 프로토콜 별 패킷 캡처를 통해 외부 LLM / 임베딩 API 왕복 지연과 재전송 패턴을 가시화, 병목구간의 관측/알림 지표 구성 검토
✅성과 및 지표
- 리랭크 모드 전환 시 유사도 / 관련성 / 맥락 정밀도 / 신뢰성 지표가 전반적으로 개선되는 벤치마크 경향 확인, 설정 비교 자동화로 재현 가능한 평가 루틴 확보
- 질의 타입별 라우팅과 앙상블 + 리랭킹 파이프라인이 코드 검색 / 강의 요약 / 회고록 생성 등 과제 특화 태스크에서 안정적인 결과 보이고, UI에서 출처 노출과 DB 재구축 동작 통합
✅ 아쉬웠던 점 & 개선 포인트
- 도메인 문서의 포맷 다양성 (PDF 구조/노트북 셀 분류)으로 인해 일부 문맥 손실 발생하며, 청크 전략 / 중복 슬라이딩 / 메타 강화가 더 필요함
- 앙상블 가중 / k / 리랭크 후보 수가 데이터 분포에 민감해, 설정 탐색 자동화와 쿼리 타입별 프로파일 세분화 요구
- 외부 API 지연 / 오류에 대한 회복력 (캐시 / 서킷 브레이커 / 백오프 리트라이)과 네트워크 관측(지연 / 에러율 / 타임아웃 로그)의 표준화 필요
✅ 마무리
- 이번 주는 “질의 타입 인식 → 앙상블 검색 → 리랭킹 → 컨텍스트 구성 → 생성 → 품질 평가 → UI 노출”을 하나의 프레임으로 고도화했고, 네트워크·프레임워크 관점의 운영 내구성을 점검하며 실서비스 준비도를 높였다. 다음 주에는 아래를 실행할 예정
- 데이터: 노트북·PDF 파서 보강, 날짜·주차 메타 신뢰도 제고, 청크 길이/중복 최적화.
- 검색/랭킹: 쿼리 타입별 가중치·k·rerank 후보 자동 탐색, 설정 프로파일 저장·재현.
- 생성: 회고·요약 전용 프롬프트 스키마 정교화, 길이·형식 검증 및 재생성 루프 도입.
- 운영: API 캐시·백오프·서킷 브레이커, 요청·지연·에러율 모니터링, 타임아웃·로깅 표준화.
- UI/평가: 출처 하이라이트, 질의 세션 통계 보강, 설정 비교 리포트 자동 생성
'SK네트웍스 Family AI캠프 16기' 카테고리의 다른 글
| [플레이데이터 SK네트웍스 Family AI캠프 16기] 16주차 회고 (0) | 2025.10.09 |
|---|---|
| [플레이데이터 SK네트웍스 Family AI캠프 16기] 15주차 회고 (0) | 2025.09.30 |
| [플레이데이터 SK네트웍스 Family AI캠프 16기] 13주차 회고 (0) | 2025.09.15 |
| [플레이데이터 SK네트웍스 Family AI캠프 16기] 12주차 회고 (0) | 2025.09.08 |
| [플레이데이터 SK네트웍스 Family AI캠프 16기] 11주차 회고 (2) | 2025.09.01 |